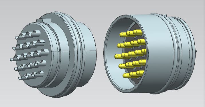
Rysunek 3D 19-stykowego złącza dla klienta
W zeszłym tygodniu powołaliśmy specjalny zespół i odbyliśmy spotkania, aby omówić różne aspekty Twojego projektu (technologia produktu, rozwiązania, procesy produkcyjne, kontrola jakości, podobne rozszerzenia projektu itp.). Niezależnie od tego, czy jest to samo pogo pin, czy jako kompletny zestaw rozwiązań Connector, jesteśmy do tego w pełni zdolni.

Rysunek 3D 19-stykowego złącza dla klienta



Powodem, dla którego jesteśmy kompetentni, jest to, że mamy następujące zalety:
Nasza firma posiada kompletny projekt i rozwój, produkcję i obróbkę, galwanizację, montaż, od toczenia materiału do obróbki powierzchniowej, a także montaż produktu końcowego, testowanie niezawodności i pakowanie może być wykonane niezależnie, co może być szybciej i więcej Skutecznie dostarczaj klientom produkty, znacznie skracając cykl rozwoju produktu.Dysponując zaawansowanym sprzętem produkcyjnym, począwszy od szczegółów produkcyjnych, ściśle kontrolujemy każdy proces produkcyjny.

